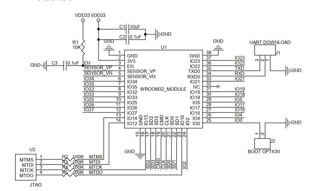
ESP-WROOM-32 Espressif Systems°¡ Á¦Á¶ ÇÑ °·ÂÇÑ Wi-Fi ºí·çÅõ½º µà¾ó ¸ðµå ¸ðµâÀÔ´Ï´Ù. ´ÙÀ½°ú °°Àº ¸Å°³ º¯¼ö°¡ ÀÖ½À´Ï´Ù.
¡Ü ÇÁ·Î¼¼¼: 2 °³ÀÇ Xtensa®32 ºñÆ® LX6 Äھ 240 MHz±îÁö ½ÇÇàµÇ´Â ESP32-D0WDQ6 Ĩ.
¡Ü ¸Þ¸ð¸®: 520KB ³»ºÎ RAM,4MB ¿ÜºÎ SPI Ç÷¡½Ã ¸Þ¸ð¸®.
Åë½Å:
¡Û Wi-Fi:IEEE 802.11 B/g/n, 2.4 GHz ´ë¿ª, ÃÖ´ë 150 Mbps µ¥ÀÌÅÍ Àü¼Û ¼Óµµ¸¦ Áö¿øÇÕ´Ï´Ù.
¡Û ºí·çÅõ½º: ºí·çÅõ½º 5.0, ÀüÅëÀûÀÎ ºí·çÅõ½º ¹× ÀúÀü·Â ºí·çÅõ½º Áö¿ø
¡Ü ÁÖº¯±â±â:
¡Û ¹ü¿ë I/O ÇÉ 12 °³
¡Û 2 SPI Æ÷Æ®
¡Û 2 I2C Æ÷Æ®
¡Û 2 UART Æ÷Æ®
¡Û 1 ADC
¡Û 1 DAC
¡Û 1 PWM
¡Û 1 RTC
¡Û 1 ÀÚÀ̷νºÄÚÇÁ
¡Û 1 °¡¼Óµµ°è
¡Ü Å©±â: 26.6x15.1x2.4mm
ESP-WROOM-32 ´ÙÀ½À» Æ÷ÇÔÇÏ¿© ´Ù¾çÇÑ ÀÀ¿ë ÇÁ·Î±×·¥¿¡ ÀÌ»óÀûÀÎ 1 ¸ðµâÀÔ´Ï´Ù.
¡Ü »ç¹° ÀÎÅÍ³Ý (IoT)
¡Ü ·Îº¿
¡Ü ½º¸¶Æ® Ȩ
¡Ü »ê¾÷ °ü¸®
ESP-WROOM-32 C, ÆÄÀ̽ã, ¸¶ÀÌÅ©·Î ÆÄÀ̽ã, ±×¸®°í ¾ÆµÎÀ̳븦 Æ÷ÇÔÇÑ ¿©·¯ ÇÁ·Î±×·¡¹Ö ¾ð¾î¸¦ Áö¿øÇÑ´Ù.


